近日,《广东省政府投资基金管理办法》提出“管理费只能从基金收益或利息中支付,原则上不允许在本金中列支”,此要求一出即引起了行业热议,彻底打破了过去“不论盈亏照收费用”的行业惯例,被视为对传统管理费收费模式的颠覆。这一变革呼应了2025年1月《国务院办公厅关于促进政府投资基金高质量发展的指导意见》(国办发〔2025〕1号)中关于“新设政府投资基金的管理费要经过科学论证,一般应以实缴出资或实际投资金额为计费基础”的要求,并将管理费的来源约束提升到了新高度。
众所周知,管理费是政府投资基金维持运作的关键资金来源,由出资人支付给基金管理人,主要用途是覆盖基金管理人运营基金所产生的直接成本,确保基金日常运作的基础需求得到满足。但在实际运作中,管理费机制却常难有统一标准,尤其是近些年百亿、千亿级政府投资基金陆续设立,其管理费的计取较市场化私募股权投资基金已发生较大变化,因此在政府投资基金管理费机制从“规模驱动型”向“效能导向型”转变期,如何在保障管理人合理收益的同时,通过动态计费、绩效绑定等创新设计,让每一分管理费都成为撬动产业价值的杠杆,仍是亟待破解的行业难题。
一、私募股权投资基金管理费传统计取情况
(一)行业自律
行业自律规则主要由中国证券投资基金业协会(中基协)制定并监督执行,如《私募投资基金备案指引第2号——私募股权、创业投资基金》第十八条提出“基金合同应当约定私募股权基金各项费用的计费标准、计费时点、计提方式、计提频率等相关事项。从私募股权基金财产中支出的费用应当与基金运营、服务直接相关,不得支出与基金运作无关的费用”,第十九条提出“私募基金管理人应当设置合理的管理费”。又如《私募投资基金信息披露管理办法》提出,募集期基金“宣传材料(招募说明书等)中必须向投资者披露管理费标准及计提方式”;运行期“每年结束4个月内向投资者披露管理费及业绩报酬的计提基准、计提方式、支付方式”;重大事项披露要求“管理费率变化时,按基金合同约定及时向投资者披露”。
(二)市场实践
私募股权基金的管理费涉及计提基数、计提期限、费率标准、管理费来源、支付时间等多个要素,共同构成了管理费的基本计取框架。
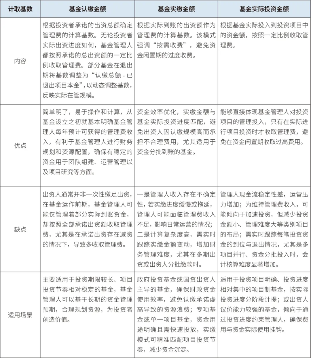
1.计取基数
在私募股权投资基金的运作中,管理费收取基数的确定方式多种多样,不同的收取基数对基金的运营和各方利益有着不同的影响。常见的管理费计提基数有:基金认缴金额、基金实缴金额、基金实际投资金额。
表1 不同管理费计取基数对比情况

表格信息来源:澳门人威尼斯根据公开信息整理
2.费率标准
管理费取费标准是平衡基金管理人与投资者利益的关键机制,主要涵盖固定费率与灵活调整两大模式。其中,“2/20”收费模式最为经典,即管理人每年按基金规模的2%收取管理费,用于覆盖团队薪酬、办公支出及项目尽调等运营成本;同时提取投资收益的20%作为业绩报酬,通过利益共享机制激励管理人提升投资回报。
在实际应用中,固定费率模式最为普遍。行业普遍采用的年化管理费率集中在1%~3%区间,其中2%为市场的常见基准水平。为适应不同基金特点,灵活调整模式也被广泛采用。分档费率根据基金规模或单笔投资额分段计费,如,100亿元-200亿元规模按1.5%计提,200亿元以上降至1%,但需遵循合规要求,避免通过费率设置变相承诺收益;递减费率则针对存续期较长的基金,采取时间或规模双维度调整,例如投资期按2%收取,退出期降至1.5%,或随项目退出按剩余管理规模下调费率等,此类设计旨在平衡基金管理规模效应与管理人持续投入的激励。此外,部分基金将管理费与业绩报酬结合,例如当年化收益率超过8%后,管理费可上调至2.5%,进一步强化管理人与投资者的利益绑定。
3.管理费来源
管理费的收取来源一般包括两种,一是价内收取,即直接从基金财产中收取,投资人无需另外支付,投资人的实缴出资金额包含了管理费;二是价外收取,即投资人直接支付到管理人银行账户,投资人的实缴出资金额中不包含管理费。
价内收取可以避免因为投资者未及时支付管理费而导致的违约风险,但会降低投资者或基金的实际投资金额,从而可能影响其基金最终的投资回报率,目前大部分管理人都采用价内收取方式。价外收取可以保证投资者的全部出资都用于项目投资,从而提高其基金的最终投资回报率,但会增加投资者现金流的压力,还可能因为未能按时支付管理费而带来违约风险。目前,仅小部分管理人采用价外收取方式。政府投资基金出于规范财政资金使用的考虑,通常更强调管理费收取的透明度和与运营成本的对标性。
4.支付安排
目前,管理费的支付方式以按固定周期计提为主,常见周期包括年度、半年度或季度。同时,在项目基金等特定类型中,也存在一次性或分两次支付全部管理费的情况。
按年预付:最常见方式,以基金成立日或首次交割日为起点,每年预先支付。
分期支付:按季度或半年支付,常见于资金分批次到账的基金。
触发支付:实缴资金到账后“合理期限内”支付对应管理费;首次对外投资触发支付管理费,如第一笔管理费在首次投资后15个工作日内支付;与投资进度挂钩,投资进度达到“合理期限内”支付对应管理费。
特殊安排:首个收费期间按实际天数折算,最后一期以基金解散日为截止日,不足一年按比例计算,根据实际天数占365天的比例计提;存续期延长后管理费降至0.5%或停止收取等。
二、政府投资基金管理费的政策演变与实践特征
政府投资基金管理费的计取是在行业发展、市场变化与政策导向的多重影响下形成的,各地政策既遵循中央指导,又结合地方实际,从多个维度对管理费进行规范与调控。这些政策特征旨在保障基金的稳健运行,实现政府投资基金引导产业发展、促进经济增长的目标,同时平衡各方利益,提升资金使用效率。
近年来,计费基数呈现从“认缴规模”向“实缴出资”或“实际投资金额”转变的趋势。2025年《国务院办公厅关于促进政府投资基金高质量发展的指导意见》明确新设政府投资基金的管理费一般以此为计费基础,随后,广东、黑龙江、山西、福建等省份新制定的管理办法均同步响应。
表2 2025年国家和部分地区政府投资基金管理办法管理费规定

表格信息来源:澳门人威尼斯根据公开信息整
费率标准方面,各地普遍对管理费计提比例设置上限,部分省份基于基金类别与规模实行差异化费率政策。按类别差异化确定,如云南省对创业投资类基金管理费上限可达政府实缴出资的3%;江苏省对特定条件的基金可提高管理费至实缴出资金额的3%;宁夏回族自治区对满足特定投资比例的基金经批准后可提高提取标准。部分地方采用超额累退方式,如天津市天使投资引导基金在考核等级为优秀时,以实缴出资余额为基数,不同规模区间对应不同费率。
管理费来源方面,目前多数政府投资基金管理办法未统一规定,地区差异明显。《广东省政府投资基金管理办法》要求管理费从基金收益或利息中支付,原则上不得动用本金,基金尚无收益时可暂预支并在后期补回;而《黑龙江省省级政府投资基金管理暂行办法(修订)》允许引导基金运营费用按年从本金中列支。
支付时间方面,按年度支付管理费的方式最普遍,如黑龙江、湖南等地明确“按年列支/支付”;宁夏回族自治区采用差异化方式,允许“按季度预提、年度考核结算”。
此外,多地在办法中明确,建立绩效评价结果与管理费计提的挂钩机制,主要有两种模式。一是绩效等级决定管理费支付比例,如海南自由贸易港建设投资基金将评价结果分为四档,对应不同的年度管理费支付比例;二是绩效结果引起费率浮动,如湖北允许管理费率根据评价结果“上浮或下调”。
三、实践中面临的主要问题
基金管理费是基金出资人购买管理人服务的基本费用,也是基金管理团队维持日常运营的基本费用,是双方合作的重要基础。然而,当下基金管理费计取暴露出以下亟待解决问题。
一是计取机制科学性不足。管理费计取规则参差不齐,如,认缴制、实缴制、已投金额三种基数并存,或投资期和退出期计取基数不统一,部分基金扣除已退出本金,部分维持原基数计取;投资期与退出期的时间节点定义不明确,分阶段计取比例不明晰;延长期管理费政策差异显著等,基金管理费计取未充分考虑基金实际规模和投资情况。此外,对于滚动投资或循环基金,如何确定合理的在管规模作为计费基数,目前尚无成熟方案。
二是费率体系与绩效脱钩。尽管多数政府投资基金约定“管理费与业绩挂钩”,但部分地方绩效挂钩机制流于形式,绩效合格即全额支付管理费的宽松标准使激励失效,抑或是考核标准宽松化,难以有效实现费率体系与实际绩效的有效挂钩。此外,目前政府投资基金存续期普遍长达7~10年,部分基金已达15年,延长期零费率或低费率的现实引发管理资源撤离,形成“越晚退出越缺管理”的恶性循环。
三是全国性操作指引缺位。尽管国办1号文对管理费计费基础提出原则性要求,但各地细则差异显著,计费基数扣除规则、绩效挂钩量化标准等缺乏统一规范。如宁夏允许“季度预提”,天津要求“年度支付”,跨区域基金需同时满足多地支付规则。此外,各基金管理人对基金管理费信息披露标准不严格,仅披露计提管理费金额,但未说明具体用途(如尽调费用占比、人员薪酬占比等),投资者难以评估费用合理性,更难从全国层面建立可操作性的指引。
四、广东新规下的行业重塑与未来趋势
一是管理人加速两极分化。管理费改革将促使管理人加速分化,头部效应加剧,尾部加速出清,业绩优异、具备强大投资能力和专业管理水平的机构,将凭借自身优势,吸引更多优质投资者和项目资源,进一步巩固其领先地位。而依赖管理费生存、投资能力不足的机构被淘汰也将不可避免。这种分化本质是行业对管理人能力评价体系的重构,即,从“管理资金规模”转向“创造收益能力”。未来,管理人将更加注重提升自身的核心竞争力,行业格局将因此发生深刻变化,资源将向优质管理人集中,推动整个行业朝着更加专业化、高效化的方向发展。
二是有限合伙人和普通合伙人的关系重构。广东模式下“无收益零管理费”的规则,使GP(普通合伙人)与LP(有限合伙人)形成真正的利益共同体,促进风险共担机制持续深化。将来,管理费透明化成为必然趋势,让LP能够清楚了解管理费的去向和使用效果,增强LP对GP的信任,促使双方更加平等、紧密合作,共同为实现基金的投资目标和收益最大化而努力,推动政府投资基金行业的治理结构不断完善。
三是促进投资策略从“规模优先”向“效率至上”转变。实缴基数与投资进度挂钩的机制,促使管理人加快资金投放,有助于优化资金投放节奏,下降闲置成本。如退出期费率减半或零收费的政策,倒逼管理人聚焦项目退出,退出效率成为核心KPI后,存量项目价值重估,退出周期、退出效率、退出收益等方面形成有效促进。又如对创业投资类基金设置更高费率上限,匹配早期项目高管理成本,有助于引导资金流向科技初创企业。再如将管理费与产业发展目标紧密结合的方式,引导基金管理人将更多资源和精力投入到产业培育和项目引进中,真正实现了政府投资基金对产业发展的引导和促进作用。
综上,广东新规引发的关于行业对管理费机制适应性与可持续性的深层思考,本质是对政府投资基金“管理费究竟买什么”的重新定义和价值重塑,尽管改革过程充满挑战,但也孕育着推动行业向更专业化、更市场化、更注重长期价值创造方向进化的重大机遇。未来,随着各地政策的细化、实践的深入以及市场机制的完善,政府投资基金管理费制度有望逐步形成兼顾公平与效率、平衡激励与约束、适配不同类型基金特点的科学框架。这一变革,无疑将为私募股权投资行业,尤其是肩负政策使命的政府投资基金领域,注入更强的可持续发展动力,最终实现政府引导、市场运作、专业管理、多方共赢的良性生态。
作者介绍
王六平
副研究员
咨询工程师(投资)
长期关注研究政府投资基金、财政政策/项目绩效管理、科技项目全过程管理等领域。深度主导参与多支国家级、省市级政府投资基金、国资基金等领域绩效评价、课题研究。
编辑:张 华
审核:赵佳菲