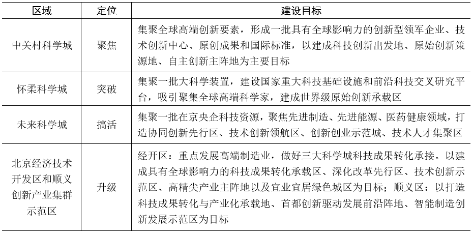
当前我国面临错综复杂的国际形势,国际科技创新合作面临巨大挑战。“三城一区”作为国际科技交流与合作的承载地、国际科技创新中心建设的主平台,科技创新资源高度集聚,政策叠加优势尤为突出,加快推动“三城一区”统筹联动和融合发展,促进各区优势互补,强化创新链、产业链和供应链协同共生,对北京建设科技创新之城、争先竞逐世界高地意义重大。本文将从“三城一区”融合联动发展现状入手,剖析融合联动发展存在的问题,并研提对策建议,以期为推动“三城一区”融合联动向纵深发展提供支撑。 一、“三城一区”融合联动成效初显,问题仍存 目前,“三城一区”融合联动发展取得初步成效,协调对接机制初步形成、联动发展分工定位逐步明确、社会组织驱动联动合作日益增多,但仍然存在顶层设计亟需优化、协调力度有待提升、优势互补尚未达成、协同创新合作不足等诸多问题。 (一)组织架构搭建完成,运行机制尚待优化 为支撑北京国际科技创新中心建设,北京市设立“一处七办”[1]组织架构,北京推进科技创新中心建设办公室秘书处(以下简称“北京办公室秘书处”)负责北京办公室日常工作,7个专项办各司其职,负责具体推进各专项工作,覆盖重大科技战略落实、政策创新改革、科技人才建设等重点领域,涵盖“三城一区”科技创新主平台。但由于“一处七办”缺乏实体领导机构,专项办主要依托相关市属委办局、各区政府工作体系运转,凝聚力有待加强。 (二)协调机制初步建立,协调力度有待提升 北京办公室秘书处牵头建立了协调会议机制,包括周例会、季度调度会及半年度调度会等形式,为“三城一区”搭建了沟通交流平台。“三大科学城”与“一区”签订战略合作协议,各单位相应建立工作专班或领导小组,初步探索建立了联动发展机制。但“三城一区”尚无市级层面领导机构,联动层级不够,工作协调力度不足,不能有效地解决“三城一区”融合联动发展中出现的深层次问题。 (三)联动分工初步明确,优势互补尚未达成 北京市根据“三城一区”创新资源、产业特点、发展方向等方面,明确了“三城一区”具体发展定位及建设目标(见表1),但“三城一区”融合水平尚需提升,目前并未在联动基础上充分发挥“三城一区”各自的优势力量,创新链、产业链难以形成有效衔接,创新资源优势尚未充分转化为产业优势。 表1 北京市“三城一区”各区域规划发展定位

(四)社会组织驱动联动,利益分配有待优化 虽然社会组织出于市场驱动推动“三城一区”融合联动发展,中关村知识产权保护中心、中关村技术经理人协会等社会组织为“三城一区”创新主体提供跨区域、多元化的科技服务,促进创新资源流通。但“三城一区”间缺乏科学的利益分配机制,且在产业布局方面存在重叠和同质化竞争,各区存在各自为政、相互竞争的问题,容易加剧行政区域利益主体“壁垒”,阻碍创新要素的市场化自由化流动。 二、“三城一区”融合联动发展对策建议 针对上述系列问题,建议优化体制机制改革,强化基础配套设施建设,完善成果转化链条,加快形成“发展定位差异布局、资源要素科学配置、产业链条有机协同、政策机制保障有力”的融合发展生态体系 探索升级协调机制,强化主要领导统筹力度,优化工作细则,进一步完善横向协商机制。建立跨领域、跨层级的议事协调机制,加强“三城一区”之间的沟通交流。建议“三城一区”各管委会派遣干部到北京办公室秘书处借调、任职,加强市区两级联动。 优化“三城一区”政府人员政绩考核机制,针对“三城一区”融合发展设计跨区域资源对接、项目落地、成果转化等若干考评指标,加强对“三城一区”联动发展工作整体目标指标的考核。建议市、区两级优化属地考评指标体系,针对“三城一区”融合发展和共同利益设计若干考评指标。 探索创新利益共享模式,建立企业、项目跨域迁移、合作等利益共享和成本分摊机制,鼓励各区出台平等协商、互利共赢的财税利益分配办法和分配细则等。科学评估各区在协同合作中的利益得失,通过直接或间接方式对平台供给方、技术溢出方、资源输出方进行必要奖励补偿。 以交通为重点加快“三城一区”基础设施规划建设,提高市郊铁路运行频率,完善公共交通接驳系统,加快建设“三城一区”互通直达的快速联络交通体系。加快商业、住房、学校、医院等公共服务配套设施建设,创新“三城一区”高层次人才住房保障模式,推动教育、医疗等优质公共服务配套资源向“三城一区”倾斜配置。 聚焦科研开发和成果转化的中间环节,支持“三城一区”高校、科研机构、企业、社会组织等建设技术转移机构,聚焦高精尖产业领域搭建第三方概念验证平台,联合开展概念验证活动。推动搭建技术转移中心、新型孵化机构、产业中试基地等平台,科学配置创新资源要素,形成从科技创新到成果转化再到产业化的接续衔接、持续发力的完整链条。 [1] 一处:北京推进科技创新中心建设办公室秘书处; 七办:重大科技专项办、全面创新改革与中关村先行先试专项办、科技人才专项办、中关村科学城专项办、怀柔科学城专项办、未来科学城专项办、创新型产业集群与制造业高质量发展专项办 作者:董威 董晓云