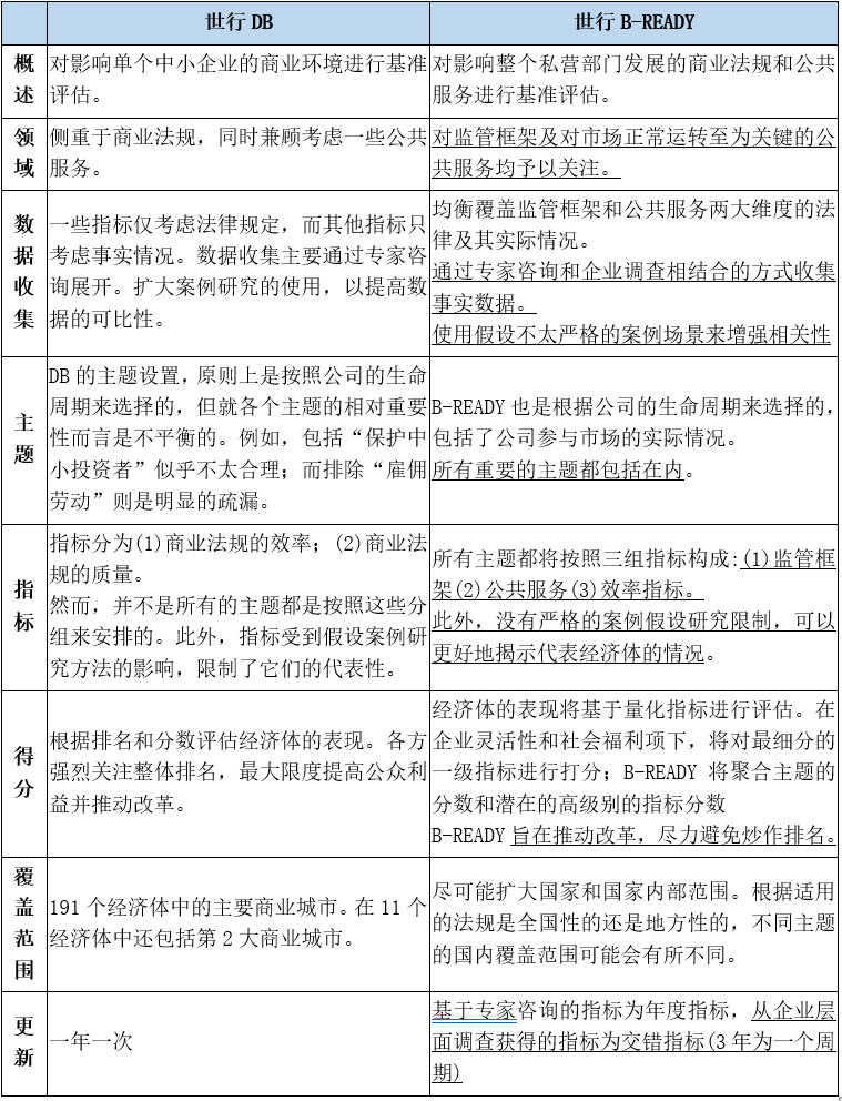
澳门人威尼斯4399营商环境事业部致力于国内外营商环境研究,持续追踪优化营商环境改革动态,发表政策解读,研究观点,为政府和研究机构提供参考建议。本篇吸收世界银行营商环境成熟度评估前沿动态,对标世界银行营商环境成熟度评估体系,分析北京市在世界银行营商环境成熟度评估体系下评价可能存在的风险点,并提出相关启示和建议。 B-READY评估整体情况 Business Ready(简称“B-READY”)营商环境成熟度是世界银行集团的新企业旗舰项目,该项目由发展经济学全球指标小组负责实施。B-READY对全球各经济体内私营部门的商业环境进行量化评估,侧重于监管框架和公共服务的提供,以及监管框架和公共服务在实践中结合的效率,也就是便利度。B-READY涵盖十个主题:市场准入、获得经营场所、公用基础设施报装、劳工、获取金融服务、国际贸易、纳税、解决商业纠纷、促进市场竞争和破产,按照企业全生命周期及其在市场中的参与程度包括了企业开办、运营(或扩张)到关闭(或重组)的全过程。每个主题都包含了与营商环境相关的因素,包括数字技术、环境可持续性和性别等方面。 B-READY数据收集来自专家咨询和企业调查。专家咨询一年一次,选择经济体中最大的商业城市作为调查对象,中国上海市极有可能代表中国成为首批参与专家咨询调查的城市。每个指标会征求3-5名私营部门研究领域专家的意见。同时,政府部门将被邀请完成B-READY指标问卷,政府问卷将在数据验证过程中作为参考。如遇到私营部门和政府部门的数据不一致,世行团队将与私营部门沟通,进一步审查其答案,由私营部门最终决定是否修改答案或者保持答案不变。企业调查为三年一个调查周期,按照不同批次安排,中国将于2025年参与第二批次的调查,覆盖全国六大区域。 B-READY评估体系的特点及变化 (一)改革性 兼顾单个企业成本和整体社会效益。为解决营商环境单个企业成本与预期社会效率存在差异的问题,B-READY从单个企业办事的难易程度出发,扩展到从整个私营企业发展的角度去评估营商环境。 兼顾监管负担和公共服务。为使营业环境的内涵更加丰富全面,B-READY不仅关注企业监管负担,还关注监管质量和企业生命周期中相关公共服务的提供。 (二)客观性 兼顾法律信息和事实调查数据。B-READY通过专家咨询和企业调查获取数据。监管框架和公共服务两大支柱运用专家咨询方法,反映政策办事效率的第三支柱将通过企业调查方法采集数据。 (三)科学性 实现跨经济体和跨时间的可比性。为实现不同地区、不同发展阶段经济体的可比性,B-READY以良好实践作为衡量标准,并以此构建基数来衡量不同经济体、不同时期的绝对差异。 兼顾不同经济体的数据可比性和特定经济体的数据代表性。专家咨询通过广泛的参数来衡量企业面临的营商环境,不再使用狭隘的案例研究,企业调查将采取分层抽样的方法,从全国范围选择具有代表性的企业,涵盖了不同规模、不同地区、不同经济性质及不同所有权的企业类型。 表1 世行B-READY与DB体系对比 B-READY评估的时间安排 按照全球每三年一个评价周期,B-READY评估公布了近三年的工作计划,评估安排如表2所示。 表2 世行B-READY的时间安排 主要指标风险点分析 本文选取B-READY评估体系中企业参与环节最多、重要性最强的四大关键指标市场准入、获得经营场所、市政公用基础设施、国际贸易,对标B-READY评估体系进行分析,梳理北京市在世行营商环境成熟度评估体系下可能存在的风险点及扣分项,提出仍存在的不足和短板,为下一步北京市参与世行专家咨询及企业调查奠定基础。 (一)市场准入:行业限制失分严重,内外资存在差异 市场准入是企业进入市场,从事生产经营活动的第一 步。不合理的准入限制和隐性壁垒会提高企业进入市场的 门槛,降低企业进入市场的效率,影响企业公平参与市场竞争的权利。B-READY体系评估市场准入的相关监管政策和制度、公共服务的数字化水平和信息透明度、开办企业的便利度。相比DB,新加入了监管政策和公共服务,同时扩大被评估对象范围,包括国内外私营企业。本文将北京市实际与市场准入指标体系充分对标,分析梳理出可能存在的风险点如专栏所示: 市场准入指标风险项 1.监管政策和制度 1.2市场准入监管的限制 *[1]1.2.1存在对国内企业的限制 世行新体系考察是否对国内企业在以下12个行业领域存在限制(银行保险、卫生保健、零售和旅游、媒体、建筑业、轻工业、电子和电信、运输业、农业和林业、金融和采矿、石油和天然气、废物管理和处置)。根据北京市新增产业的禁止和限制目录(2022年版)规定,北京市在卫生保健、零售和旅游、媒体、轻工业、电子和电信、运输业、农业和林业、金融和采矿、废物管理和处置共9个领域存在行业限制和行业壁垒。 *1.2.2存在对国外企业的限制 世行新体系考察是否对全外资企业在以上12个行业领域存在限制,根据国家外商投资准入负面清单(2021版)规定,我国在卫生保健、媒体、电子和电信、运输业、农业和林业、金融和采矿共6个领域存在不同程度的准入限制。 2.公共服务的数字化水平和信息透明度 2.2企业开办服务的协同 *2.2.1企业信息交换 目前,北京市市场准入的管理部门间存在信息壁垒,因此无法自动以电子方式交换企业信息。 * 2.2.3 身份验证 由于北京市电子签名、电子印章在部分业务领域中未得到应用,使用不够顺畅,因此企业在网上注册还未完全实现电子签名或者其他电子形式的身份认证。 2.3信息的线上可获得性和信息透明度 *2.3.3企业统计数据:市场准入未涉及性别相关的公开统计数据 3.开办便利度 *在内外资开办方面,外资企业与内资企业存在开办便利性的差异。无法全程网办,且身份认证、翻译文件等环节时间长、成本高。 [1] *代表可能存在风险点,下同。 市场准入效率维度的最大变化是在DB基础上,深化拓展了企业登记注册涉及的流程,将新注册企业环节划分为注册前、注册时、注册后三个阶段。注册前流程包括:澳门人威尼斯4399核准、第三方(公证人、律师、会计师)参与创业、银行相关的手续、其他准备工作;注册时流程包括:企业提出申请、在注册处完成注册;注册后流程包括:受益人登记、税务登记、增值税/销售税登记、雇主和雇员的社保登记、公司信息发布、公司账簿或会计账簿登记、设立银行账户、进出口商登记、经营许可证、当地登记、其他。企业登记由原来的“准入”延伸至“准入+准营”,企业实现经营的时间和成本较DB标准会大大增加。 获得经营场所指标是在办理建筑许可指标基础上整合不动产登记、土地权属管理、不动产租赁等内容后提出的重要指标,覆盖土地管理、立项用地、工程规划、施工许可、竣工验收、不动产登记以及不动产租赁的全流程。获取经营场所指标包括不动产租赁、登记和城市规划的法规质量,公共服务质量和信息透明度,以及获取经营场所的实际便利度三个维度。结合北京现状,对标发现可能存在的风险点如专栏所示: 获得经营场所指标风险项 1.不动产租赁、登记和城市规划的法规质量 *1.2.对财产租赁和所有权的限制 对外企或租赁不动产存在限制性规定。按照国家安全管理有关要求,在项目备案时,需就资金来源进行外资安全审查。 *1.3性别问题 北京市还未出台相关激励措施增加女性在财产交易中的代表性。 *1.4建筑法规和环境许可的监管标准 绿色建筑和商业租赁的法律法规体系仍有待完善,国家已经出台绿色建筑补贴标准,地方在绿色建筑方面缺乏刚性约束。商办不动产租赁市场监管依据只有上位法原则性规定,缺乏专门性规范及监管实施办法。 2.公共服务质量和信息透明度 *2.2公共服务的协同性 数据共享和电子证照应用仍有提升空间。目前绿色建筑监管平台尚未和其他监管部门平台打通对接,电子证照在业务办理中的认可度和应用率仍有待提升。 2.3信息透明度 *2.3.2关于财产所有权的性别数据 土地登记处并未按照男女性别所有权收集数据。 *3.获取经营场所的实际便利度 政府投资类的房建项目审批便利度有待提升 (三)市政公用基础设施报装:市政集成报装存在障碍 市政公用基础设施报装指标是指为企业提供水、电、网等公共事业服务的制度保障、可靠性和便利度情况,包括监管质量、可靠性和透明度、监管实施效率三个维度,相比DB获得电力指标,扩展到供水和互联网服务,特别增加了安全性、协同性和环境可持续性的相关内容。北京市存在的风险点如专栏所示: 市政公用基础设施报装指标风险项 2.可靠性和透明度 2.2市政公用基础设施服务的透明度 *2.2.5对供电、供水、互联网市政公用基础设施进行按性别分类的顾客调查 北京市供电、供水、互联网市政公用基础设施未建立按性别分类的顾客调查 2.3市政公用基础设施服务的协同性 *2.3.1供电、供水、互联网市政公用基础设施的协同性 尚未建立统一共享的基础设施数据库和地理信息系统。北京市投资项目在线审批监管平台的市政公用报装“一站式”服务平台仅可办理“一站式”报装业务,市政过户需在不动产登记平台办理,市政维修、缴费、开具发票、查询等服务功能需通过各市政企业网站、移动终端、热线电话等渠道办理,线上市政服务渠道分散、集成性不足。 3.便利度 *3.1电力便利性 高压用户报装的时间长、费用高。 *3.2供水便利性 涉及外线工程的供水接入时间长,费用高。 (四)国际贸易:监管体系不强,便利度较低 国际贸易指标是营商环境成熟度评估的重要指标之一,开放、透明、可预测、安全及有效的国际贸易环境对于企业来说极其重要。国际贸易指标涵盖货物贸易、服务贸易和数字贸易等广泛领域,包括国际贸易监管质量,促进国际贸易便利化的公共服务质量,进口货物、出口货物和城市数字贸易的便利度三个维度。北京市在国际贸易领域存在的具体风险点如专栏所示: 国际贸易指标风险项 1.国际贸易监管质量 1.1.法律框架和充分性 *1.1.1监管政策的确定性和可预测性 (1)北京市着重推进贸易便利化,改革重点是压缩通关时间、降低通关成本、优化通关服务,国际贸易监管框架较为笼统、模糊,部分细分领域缺乏衔接政策,且监管主体职能要求不明确,执法过程不能覆盖到隐形环节。 (2)《商品名称及编码协调制度的国际公约》(HS公约)执行存在问题。HS编码和海关监管证件存在不一致性,如企业进口化药用于兽用,由于HS编码根据产品性质赋予进口药品通关单,企业需要拿到药品注册证,但在实际情况中,企业很难拿到药品注册证,导致进口困难。 1.2.国际贸易监管限制 *1.2.1.技术性非关税措施 当从任意贸易伙伴进口农产品时,法律要求采取相应的卫生和植物检疫、熏蒸或消毒检查、害虫控制检查。北京存在出口货物熏蒸手续复杂情况,是当前面临的堵点难点问题。 2.促进国际贸易便利化的公共服务水平 2.1.数字和实体基础设施 2.1.2.电子系统和服务的协同性 *2.1.2.1电子单一贸易窗口 在单一窗口方面,海关、港口卡口系统、检疫系统等不统一,单一窗口本身货物查验、检验检疫等系统不统一,地方单一窗口特色功能与国家系统不统一,各部门业务认定不统一,导致企业在通关申报过程中容易出错,且跨区域业务受到较大限制。如海关和商检合并后,流程和系统尚未完全统一,虽然都已纳入单一窗口系统,但后台仍不是一套系统,未达到内部的完全交互,通关效率还有待提升。 *2.1.2.2海关综合管理系统 关税系统填报系统和出口退税填报较为复杂,存在重复报、退税现场办,证明材料繁杂等问题。 *2.1.3.贸易基础设施—机场 当前首都机场在通关放行和物流方面,还存在交接环节等待时间长、纸质单据传输信息化程度低、货物拼箱耗时长、通关放行效率不高等问题。 *3.进口货物、出口货物和从事数字贸易的便利度 进出口单证申报要素比较繁琐,港杂费用较高。 B-READY的启示和建议 (一)加快梳理完善法规框架 加快梳理制度框架,使其更适应市场实际的变化。一是提升制度框架的集成化水平,持续推进政策的“立改废释”,系统梳理各领域政策文件,按照保留、完善、合并、废止等不同处理方式,对现有政策中的重复内容、过时内容和前后矛盾内容进行全面优化完善,提高政策的精准性和指导性。二是在法律立法过程中,充分考虑商业社会演化的复杂性,预设更多灵活应对的条件。 (二)加强部门间、部门企业间的协同 B-READY框架下的营商环境评估更强调三大支柱的协同,特别是如何在监管框架和公共服务衔接和互动下提升效率,考察企业办事便利度以及取得的相应社会效益。从营商环境改革的角度,更要强化部门间的协同、部门与企业的协同,实现个体和整体在营商理念上的协调一致,发挥改革的最大效益。 (三)适度优化具有制度性差异的政策 对标世行新体系,大部分监管政策已不存在一般性限制条件,但特殊限制条件仍然存在。比如外商投资负面清单,外商投资企业的审批和备案等问题,多个国家反映均存在不同类型的限制问题。建议探索推进制度型开放经验,优化部分限制外资企业准入的特殊限制,如调整所有权或股息分配比例,优化外国人身份公证文件、大使馆核查等限制条件,降低企业开办成本,营造有利于所有企业发展的公平竞争的市场环境。 (四)关注可持续、数字化跨领域主题 我国在应用数字化技术、可持续性等跨领域主题存在失分项。一是在营商环境活动中增加可持续要素,如建设可持续城市、保持可持续的消费和生产模式,提高资源效率,促进可持续发展方式。二是为女性参与经济活动创造有利环境。给予妇女平等获取经济资源的权利,以及享有对土地和其他形式财产的所有权和控制权,获取金融服务、遗产和自然资源,提高女性在经济活动中的参与度。三是推进数据的互联互通,增强部门之间数据调用,跨地区、跨部门、跨层级信息共享,解决信息孤岛、数据壁垒等问题,实现数据资源使用价值最大化。 (五)强化对B-READY的宣传 统筹用好各种渠道加强对B-READY的宣传,尤其对于涉及到新世行指标已经做出改变和完善的制度及公共服务等要进行积极地宣传、广泛地培训,避免专家和企业因不熟悉变化产生评估误差。加大对潜在受调查对象的主动推送以及宣传力度,提升政策普及率和知晓度。
